
激光器是现代激光加工系统中必不可少的核心组件之一。随着激光加工技术的发展,激光器也在不断向前发展,出现了许多新型的激光器。
早期激光加工用激光器主要是大功率CO2气体激光器和灯泵浦固体YAG激光器,发展趋势主要是往激光功率提高的方向发展,但当激光功率达到一定要求后,激光器的光束质量受到重视,激光器的发展随之转移到提高光束质量上来。接连研发出了半导体激光器、光纤激光器和碟片激光器,使激光材料加工、医疗、航空航天、汽车制造等领域取得了飞速的发展。
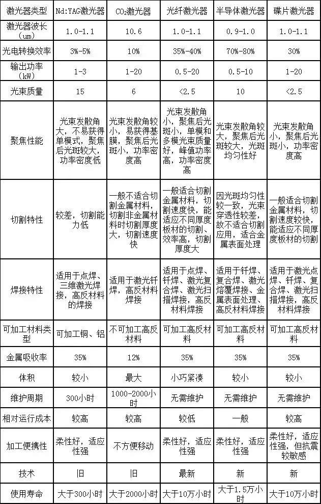
CO2激光器、Nd:YAG激光器、半导体激光器、碟片激光器和光纤激光器作为目前市面上最常见的五类激光器,它们各自有怎样的特点及应用范围呢?
CO2激光器
应用:CO2激光器的激光波长为10.6um,对金属的吸收系数较低,一般适用于非金属材料的切割,可用于金属材料的焊接。能广泛应用于航空、电子仪表、机械、汽车等领域的焊接应用。
Nd:YAG激光器
应用:YAG激光器对金属的吸收系数较高,可以进行金属的切割、焊接、打标等应用。由于其具有能量大,峰值功率高、结构紧凑、牢固耐用、性能可靠等特点,被广泛应用于工业、国防、医疗、科研等领域。
半导体激光器
应用:半导体激光器受限于激光光束的均匀性较高,其穿透性较差,因此不适合进行金属切割应用,但其光斑的特点适合金属的表面处理,如熔覆,硬化,3D打印等。可广泛应用于航空航天、医疗,汽车等领域。
碟片激光器
应用:碟片激光器是空间光路耦合结构,因此光束质量很高,对于激光材料应用方面如金属切割、焊接、打标、激光熔覆、硬化和3D打印等均可适用,其广泛应用于汽车制造、航空航天、精密机械、3C电子等领域。
光纤激光器
应用:由于光纤激光器电光转换效率高,金属吸收系数好,光束质量高,因此可进行金属切割、焊接、打标、金属表面处理等应用。广泛应用于航空航天、汽车制造、3C电子,医疗等领域。
应用:由于光纤激光器电光转换效率高,金属吸收系数好,光束质量高,因此可进行金属切割、焊接、打标、金属表面处理等应用。广泛应用于航空航天、汽车制造、3C电子,医疗等领域。

与传统的CO2激光器、YAG固体激光器相比,半导体激光器具有很明显的技术优势,如体积小、重量轻、效率高、能耗小、寿命长以及金属对半导体激光吸收高等优点。随着半导体激光技术的不断发展,以半导体激光器为基础的其他固体激光器,如光纤激光器,直接输出光纤半导体激光器及碟片激光器等的发展也十分迅速。其中,光纤激光器发展较快,尤其是稀土掺杂的光纤激光器,已经在光纤通信、光纤传感、激光材料处理等领域获得了广泛的应用。
国产激光器快速崛起 进口替代势不可挡
2007年,激光器领域正从二氧化碳这些传统的化学激光器逐步升级,光纤激光器在工业应用领域开始被大量使用。国产光纤激光器行业涌现出了一批以锐科激光为代表的企业,逐步实现了从低功率到高功率的光纤激光器的产业化升级。
我国当前正处在制造业升级的重要时间窗口,高精度、高效率、高自动化程度的激光加工设备有广阔的市场空间。近期的中美贸易战对于中国机械制造业,尤其是激光装备行业的影响几何,尚待市场去揭晓,但值得庆幸的是,近年来国产激光器发展迅猛,自主研发能力日趋成熟,使产品性价比更占优势,因此进口替代大势所趋。
声明: 本网站为冲压和钣金业内信息集合和展示平台,欢迎不同的声音和观点,为行业人士提供参考,文章并不代表MFC的观点。书面刊用本站及MFC《金属板材成形》的原创文章,必须获得MFC的书面授权;电子平台转载,则必须注明作者和出处,对于盗版、冒名和不注明出处等行为以及由此产生的负面后果,MFC保留追究的权利。