当前位置:MFC金属板材成形网 > 正文

MFC推荐—动力电池包工艺系列导热灌封胶(环氧树脂胶、硅橡胶、聚氨酯)

2019-09-24 14:21:24 来源: 动力电池技术
收藏
导读:

动力电池模组内部,传热、减震、密封、焊点保护等等,应用胶的地方不止一两处,今天从导热灌封胶的角度,整理环氧树脂胶、硅橡胶、聚氨酯三种主要基材对应的导热胶性质和工艺方法。

1 本征导热和填料导热

将导热填料填充在高分子材料基体中制成导热胶粘剂,其导热性能主要取决于填料的种类,还与填料在基体中的分布等有关。因此,填料的用量、粒径、表面处理等均将影响环氧树脂导热胶粘剂的导热性能。当填料可以均匀分布在环氧树脂基体中并且可以使填料在合适的用量下形成导热通路时,导热性能最佳。通常粒径越大,越容易形成导热通路,导热性能就越好。对于填充型导热胶粘剂,界面是热阻形成的主要原因,通过对填料表面进行改性,增强界面作用力,可以在一定程度上提高导热性能。

本征型导热胶粘剂

不使用导热填料,仅仅依靠聚合物在成型加工过程中通过改变分子链结构,进而改变结晶度,从而增强导热性能。高聚物由于相对分子质量的多分散性,很难形成完整的晶格。目前,通过化学合成法制备的具有高热导率的结构聚合物主要有聚苯胺、聚乙炔、聚吡咯等,它们主要依靠分子内共轭Ⅱ键进行电子导热,这类材料通常也具有优良的导电性能. 本征型导热胶粘剂由于生产工艺过于复杂、可实施性差,而不为人们所选择。

填充型导热胶粘剂

通过控制填料在基体中的分布,形成连续的导热网络,进而增强胶粘剂的导热性能。常用的导热填料有金属材料(Fe、Mg、Al、Cu、Ag)、碳基材料( 碳纳米管、石墨烯、石墨)、氧化物(Al2O3、ZnO、BeO、SiO2)、氮化物(AlN、BN、Si3N4)。其中金属材料与碳基材料多为非绝缘材料,金属氧化物、氮化物多为绝缘材料。作为导热填料,应该具备以下基本要求:高导热系数、不与聚合物基体发生反应、化学和热稳定性良好等。导热填料与聚合物形成的复合材料导热性能的好坏取决于填料本身的导热率、填料在基体树脂中的填充情况、填料与基体之间的相互作用。根据填充无机材料的不同,填充型导热胶粘剂分为导热绝缘胶粘剂和导热非绝缘胶粘剂。常用的绝缘填料有Al2O3、AlN、SiO2 等,非绝缘填料有Ag、Cu、石墨、碳纳米管等。

氧化物绝缘材料中氧化铍热导率最高,但由于毒性较大而不被人们所使用。氧化硅、氧化铝具有优良的电绝缘性能,而且价格低廉,得到了广泛使用。氮化物绝缘材料中氮化硅、氮化硼由于热导率高、热膨胀系数低等优点,成为人们研究的热点,但其价格昂贵,从而限制了其应用于工业生产。对于非绝缘填料来说,碳基材料主要有石墨烯,其热导率高、导电性好,适用于导热非绝缘胶粘剂。也可以将石墨烯与电绝缘性能优良的聚合物复合,得到导热绝缘胶粘剂。目前,市场上主要导热胶粘剂都属于填充型导热胶粘剂。

典型绝缘填充料导热系数

2 三种主要灌封胶的比较

优缺点

灌封胶是一个广泛的称呼, 原来主要用于电子元器件的粘接,密封,灌封和涂覆保护,当前我们提到他们,则主要是因为灌封胶尤其硅胶越来越多的在动力电池系统中的应用。

灌封胶材料可分为:

环氧树脂灌封胶: 单组份环氧树脂灌封胶,双组份环氧树脂灌封胶;

硅橡胶灌封胶: 室温硫化硅橡胶,双组份加成形硅橡胶灌封胶,双组份缩合型硅橡胶灌封胶;

聚氨酯灌封胶:双组份聚氨酯灌封胶;

1)环氧树脂

优点:环氧树脂灌封胶多为硬性,也有极少部分改性环氧树脂稍软。该材质的较大优点在于对材质的粘接力较好以及较好的绝缘性,固化物耐酸碱性能好。环氧树脂一般耐温100℃。材质可作为透明性材料,具有较好的透光性。价格相对便宜。

缺点:抗冷热变化能力弱,受到冷热冲击后容易产生裂缝,导致水汽从裂缝中渗人到电子元器件内,防潮能力差;固化后胶体硬度较高且较脆,较高的机械应力易拉伤电子元器件;环氧树脂一经灌封固化后由于较高的硬度无法打开,因此产品为“终身”产品,无法实现元器件的更换;透明用环氧树脂材料一般耐候性较差,光照或高温条件下易产生黄变。

应用范围:一般用于LED、变压器、调节器、工业电子、继电器、控制器、电源模块等非精密电子器件的灌封。

2)聚氨酯

优点:聚氨酯灌封胶具有较为优异的耐低温性能,材质稍软,对一般灌封材质均具备较好的粘结性,粘结力介于环氧树脂及有机硅之间。具备较好的防水防潮、绝缘性。

缺点:耐高温能力差且容易起泡,必须采用真空脱泡;固化后胶体表面不平滑且韧性较差,抗老化能力、抗震和紫外线都很弱、胶体容易变色。

应用范围:一般应用于发热量不高的电子元器件的灌封。变压器、抗流圈、转换器、电容器、线圈、电感器、变阻器、线形发动机、固定转子、电路板、LED、泵等。

3)有机硅橡胶

优点:有机硅灌封胶固化后材质较软,有固体橡胶和硅凝胶两种形态,能够消除大多数的机械应力并起到减震保护效果。物理化学性质稳定,具备较好的耐高低温性,可在-50~200℃范围内长期工作。优异的耐候性,在室外长达20年以上仍能起到较好的保护作用,而且不易黄变。具有优异的电气性能和绝缘能力,灌封后有效提高内部元件以及线路之间的绝缘,提高电子元器件的使用稳定性。具有的返修能力,可快捷方便的将密封后的元器件取出修理和更换。

缺点:粘结性能稍差。

应用范围:适合灌封各种在恶劣环境下工作以及高端精密/敏感电子器件。如LED、显示屏、光伏材料、二极管、半导体器件、继电器、传感器、汽车安定器HIV、车载电脑ECU等,主要起绝缘、防潮、防尘、减震作用。

随着电子科技的大跨步式发展,由于具备诸多优异性能,有机硅橡胶将无疑成为敏感电路和电子器件灌封保护的较佳灌封材料。

性能纵向对比

成本:有机硅树脂>环氧树脂>聚氨酯;

注:在有机硅树脂中缩合型的成本接近了环氧树脂,而改性后的环氧树脂也接近了PU;

工艺性: 环氧树脂>有机硅树脂>聚氨酯;

注:PU因为其亲水性,必须有真空干燥才能得到比较好的固化物,如无需真空和干燥的成本又实在太高,所以热溶胶虽然是加热溶解浇注,但总体来看其可操作性还是比PU的简单的多;

电气性能:环氧树脂树脂>有机硅树脂>聚氨酯;

注:加成型的有机硅或者是石蜡等类型的热溶胶,有的电气特性甚至比环氧的还要高,例如表面电阻率;

耐热性:有机硅树脂>环氧树脂>聚氨酯;

注:低廉价格的PU其耐热比热溶胶好不了多少;

耐寒性:有机硅树脂>聚氨酯>环氧树脂;

注:很多热溶胶的低温特性其实也是非常不错的,所以在很多时候,环氧是要排在最后的了;

综合对比表格如下:

3 环氧树脂胶

环氧树脂灌封工艺

环氧树脂灌封有常态和真空两种工艺。下图为手工真空灌封工艺流程。

1)要灌封的产品需要保持干燥、清洁。

2)混合前,首先把A组分和B组分在各自的容器内充分搅拌均匀。

3)按重量配比准确称量,配比混合后需充分搅拌均匀,以避免固化不完全。

4)一般而言,20mm以下的模压可以模压后自然脱泡,因为温度高造成固化速度加快或模压深度较深,所以可根据需要进行脱泡。这时为了除去模压后表面和内部产生的气泡,应把混合液放入真空容器中,在0.8MPa下至少脱泡5分钟。

5)应在固化前后技术参数表中给出的温度之上,保持相应的固化时间,如果应用厚度较厚,固化时间可能会超过。室温或加热固化均可。胶的固化速度受固化温度的影响,在冬季需很长时间才能固化,建议采用加热方式固化,80~100℃下固化15分钟,室温条件下一般需8小时左右固化。

6)固化过程中,请保持环境干净,以免杂质或尘土落入未固化的胶液表面。

灌封工艺常见缺陷

1)器件表面缩孔、局部凹陷、开裂

灌封料在加热固化过程中会产生两种收缩:由液态到固态相变过程中的化学收缩和降温过程中的物理收缩。固化过程中的化学变化收缩又有两个过程:从灌封后加热化学交联反应开始到微观网状结构初步形成阶段产生的收缩,称之为凝胶预固化收缩;从凝胶到完全固化阶段产生的收缩我们称之为后固化收缩。这两个过程的收缩量是不一样的,前者由液态转变成网状结构过程中物理状态发生突变,反应基团消耗量大于后者,体积收缩量也高于后者。如灌封试件采取一次高温固化,则固化过程中的两个阶段过于接近,凝胶预固化和后固化近乎同时完成,这不仅会引起过高的放热峰、损坏元件,还会使灌封件产生巨大的内应力造成产品内部和外观的缺损。为获得良好的制件,必须在灌封料配方设计和固化工艺制定时,重点关注灌封料的固化速度与固化条件的匹配问题。通常采用的方法是依照灌封料的性质、用途按不同温区分段固化。在凝胶预固化温区段灌封料固化反应缓慢进行、反应热逐渐释放,物料黏度增加和体积收缩平缓进行。此阶段物料处于流态,则体积收缩表现为液面下降直至凝胶,可完全消除该阶段体积收缩内应力。从凝胶预固化到后固化阶段升温应平缓,固化完毕灌封件应随加热设备同步缓慢降温,多方面减少、调节制件内应力分布状况,可避免制件表面产生缩孔、凹陷甚至开裂现象。对灌封料固化条件的制订,还要参照灌封器件内元件的排布、饱满程度及制件大小、形状、单只灌封量等。对单只灌封量较大而封埋元件较少的,适当地降低凝胶预固化温度并延长时间是完全必要的。

2)固化物表面不良或局部不固化

其主要原因是计量或混合装置失灵、生产人员操作失误;A组分长时间存放出现沉淀,用前未能充分搅拌均匀,造成树脂和固化剂实际比例失调;B组分长时间敞口存放、吸湿失效;高潮湿季节灌封件未及时进入固化程序,物件表面吸湿。总之,要获得一个良好的灌封产品,灌封及固化工艺的确是一个值得高度重视的问题。

影响灌封工艺性的因素

环氧灌封材料应具有较好的流动性和较长的适用期,同时粘度要适中,避免在胶液流动过程中造成填料的沉降。

促进剂对凝胶时间的影响,环氧树脂常温下粘度很大,与M ETHPA液体酸酐固化剂混合可有效降低树脂粘度,但酸酐固化剂在固化环氧树脂时反应活化能很大,需要高温固化。叔胺类促进剂可以有效地提高环氧树脂的活性,使固化体系在较低的固化温度和较短的固化时间内获得良好的综合性能。

温度对凝胶时间的影响,温度较低时,固化体系活性较差,凝胶时间较长,适用期长,但胶液粘度大,流动性差, 体系粘度增长过慢,造成固化过程中的填料沉降,产生填料分布不均匀而引起的内应力灌封工艺性差。温度很高时,灌封工艺性也不好。固化温度过高,固化体系固化反应速度太快,虽然填料不会产生沉降, 但胶液凝胶时间很短,粘度增长速度很快,会产生较大的固化内应力,导致材料综合性能的下降。

填料添加量对粘度的影响,以氧化铝填料为例,添加量对浇注体系粘度的影响,在80℃下随时间的变化情况。可以看出随着氧化铝填料用量增多,浇注体系的起始粘度不断增大,同时在80℃下从起始粘度升致10000cps时填料420份比200份所需的时间要短。这不利于灌封材料的工艺性。

填料表面处理对粘度的影响,以氧化铝为例,氧化铝填料由于粒径较小,容易抱团,在环氧树脂中的分散效果很差。另外,填料粒径的不均导致在灌封体系中的沉降速度不一致,造成分层。

4 硅橡胶

硅橡胶可在很宽的温度范围内长期保持弹性, 硫化时不吸热、不放热, 并具有优良的电气性能和化学稳定性能, 是电子电气组装件灌封的首选材料。

室温硫化(RTV) 硅橡胶按硫化机理分为缩合型和加成型,按包装形式分为单组分型和双组分型。缩合型硅橡胶硫化时通常会放出低分子物。因此, 在灌封后应放置一段时间, 待低分子物尽量挥发后方可使用。加成型RTV 硅橡胶具有优良的电气强度和化学稳定性, 耐候、防水、防潮、防震、无腐蚀且无毒、无味, 易于灌注、能深部硫化, 收缩率低、操作简单, 能在-65 ~ 200 ℃下长期使用;但在使用过程中应注意不要与N 、P 以及金属有机盐等接触, 否则胶料不能硫化。

灌封基本工艺流程

灌封工艺按电器绝缘处理方式不同, 可以分为模具成型和无模具成型两种 ;模具成型又分为一般浇注和真空灌注两种。在其它条件相同时一般采用真空灌注。普通的灌封工艺流程如下图所示。

灌封中常见的问题

模具设计,硅橡胶在使用时是流体, 为了不使胶料到处漏流, 造成胶料浪费和污染环境, 模具的设计很关键。模具设计一般要做到以下几点:便于组装, 拆卸, 脱模;配合严密, 防止胶料泄漏;支撑底面平整, 以保证干燥过程中胶层各部分厚度基本一致, 便于控制灌封高度。

气泡,胶料中混入气泡后, 不仅影响产品外观质量, 更重要的是影响产品的电气性能和机械性能。对于硅橡胶, 由于韧性好, 气泡主要影响产品的电性能。产生气泡的原因主要是:反应过程中产生的低分子物或挥发性组分;机械搅拌带入的气泡;填料未彻底干燥而带入的潮气;原件之间的窄缝死角未被填充而成空穴。对于双组分硅橡胶 , 胶料混合时必须充分搅拌。采用真空干燥箱进行真空排气泡处理, 可使胶层质量明显提高, 且强度、韧性同时提高。

胶料与电子器件的粘接性,灌封料使电子器件成为一个整体, 从而提高电子器件的抗震能力。要提高其粘接强度, 除选择粘接性能好的胶料外, 还应注意操作过程中的工件清洗、表面处理及脱模等。

5 聚氨酯

聚氨醋灌封材料绝缘电阻和粘接强度都较高, 是较理想的灌封材料。聚氨醋灌封材料用于密封件浇注件制备, 用于电子产品如电路板、电子元件、插头座灌封, 也可以作为胶粘剂和涂料使用 。

聚氨酯灌封工艺

表面处理:表面处理不好, 会导至灌封件脱粘有的灌封件吸水性小, 不需表面处理金属灌封件需表面处理。灌封件经表面处理后一般要在24-48 h 之内进行灌封。

除水:被灌封件会吸附空气中水份, 需烘干除水。可60 ~ 10 。℃ 加热10 m in 至几小时除水。视灌封件吸水多少和除水难易而定。

预热:B 料预热至50-60 ℃ ; A 料预热至30 ℃

抽泡:将A 料、B 料按计量重量比放入一可抽真空的密闭容器内边搅抽真空1-5 分钟, 真空度低于20 mm汞柱。停止搅拌。

浇注: 沿一个方向浇注, 并尽量减少晃动。

固化温度和时间: 要选择合适的固化温度和时间。室温至10 ℃ 3-24 h 固化,视固化快慢而定对于室温固化的反应物, 常常需要1~ 2 周才能固化完全灌封材料固化好后一般一周之内硬度才能趋于稳定。

上述混合温度和固化温度可根据需求做调整。混合温度要保证反应物透明或半透明, 使处于均相。固化温度要保证反应物不分相和反应接近完全。

6 导热灌封胶选型注意什么?

1)导热系数,导热系数的单位为W/m.K,表示截面积为1平方米的柱体沿轴向1米间隔的温差为1开尔文(K=℃+273.15)时的热传导功率。数值越大,表明该材料的热通过速率越快,导热机能越好。

导热系数相差很大,其基本起因在于不同物质导热机理存在着差别。正常而言,金属的导热系数最大,非金属和液体次之,气体的导热系数最小。银的导热系数为420,铜为383,铝为204,水的导热系数为0.58。 现在主流导热硅胶的导热系数均大于1W/m.K,优良的可到达6W/m.K以上。

2)粘度,粘度是流体粘滞性的一种量度,指流体外部抵御活动的阻力,用对流体的剪切应力与剪切速率之比表现,粘度的测定办法,表现办法许多,如能源粘度的单元为泊(poise)或帕.秒。

导热胶拥有很好的平铺性,能够轻易地在必定压力下平铺到芯片名义四周,并且保障必定的粘滞性,不至于在挤压后多余的胶水溢出。

3)介电常数,介电常数用于权衡绝缘体贮存电能的机能,指两块金属板之间以绝缘资料为介质时的电容量与同样的两块板之间以氛围为介质或真空时的电容量之比。

介电常数代表了电介质的极化水平,也就是对电荷的约束才能,介电常数越大,对电荷的约束才能越强。

4)工作温度范围,因为导热胶自身的特征,其任务温度规模是很广的。工作温度是确保导热硅胶处于固态或液态的一个主要参数,温度过高,导热胶流体体积膨胀,分子间间隔拉远,互相感化削弱,粘度下降;温度下降,流体体积缩小,分子间间隔收缩,互相感化增强,粘度回升,这两种情形都不利于散热。如果所承受是在100℃左右的,那么使用环氧树脂和聚氨酯都是可以的,而有机硅是可以承受-60℃~200℃的高低温;抗冷热变化能力,有机硅最好,其次是聚氨酯,环氧树脂最差;

5)其他的考虑因素,比如元器件承受内应力的情况,户外使用还是户内使用,受力情况,是否要求阻燃、颜色要求以及手动或自动灌封等等。

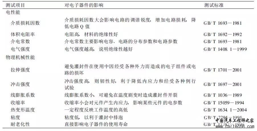
7 灌封材料性能要求及测试标准

相关阅读: 消息类文章

分享到:

声明: 本网站为冲压和钣金业内信息集合和展示平台,欢迎不同的声音和观点,为行业人士提供参考,文章并不代表MFC的观点。书面刊用本站及MFC《金属板材成形》的原创文章,必须获得MFC的书面授权;电子平台转载,则必须注明作者和出处,对于盗版、冒名和不注明出处等行为以及由此产生的负面后果,MFC保留追究的权利。

我来说两句(共0条评论,0人参与)注册 登录 |

  • 最新评论
    暂无评论

品牌展厅365天全天候线上展厅

推荐专题

  • 一周热点
  • 月点击榜
 

微信公众号

冲压钣金门户

扫描或搜索关注