当前位置:MFC金属板材成形网 > 正文

3D全视觉技术在汽车涂胶检测中的应用

2019-07-31 15:19:44 来源:
收藏
导读:
涂胶,是汽车白车身生产中的重要工艺。车身采用的主要涂胶品种有结构胶、密封胶以及环氧树脂胶(焊接胶)。结构胶起到隔离、减振的作用;密封胶起到防水、密封的作用;环氧树脂胶起到加强强度和防腐的作用。

涂胶工作早期全部由操作员手持喷枪完成,随着各种新车型的引入和客户对于车身性能的要求越来越高,涂胶工艺变得越来越复杂。为了保证生产质量和生产节拍,自动涂胶成为汽车行业的必然趋势。

由于检测手段的不完善,涂胶检测显得很落后。如上海某车厂车身涂胶检验仍以破坏性检验为主,根据检验标准规定的涂胶质量检验频次:每种车型每个月凿测一套四门二盖,每半年凿测一台白车身。破坏性检验存在解剖费用,且白车身在工厂内部来回拖动,存在企业内部运输成本,车身的凿测消耗大量时间(单车型单次耗时两周)。市场上亟需一种直观且可靠的涂胶检测方式。


三维涂胶检测成行业趋势


基于胶体本身的特性(涂抹节拍、凝胶不宜接触等),实时在线非接触式视觉检测应运而生。目前市面上主要在线检测涂胶的解决方案有二维检测和三维检测两种。

二维检测是根据二维图片的对比度(颜色或灰度差异)来获取胶体位置等信息,该检测方法有一定的局限性。第一,只能获取二维信息即胶体宽度,而对于胶体的高度、体积及均匀程度等则不能获取;第二,在实际生产环境中,由于受到光线、环境的影响,其误判率非常高。此外,还有一些错误是二维相机不能解决的,例如涂胶过程中被测件抖动或者机器人路径规划不佳时,胶枪有可能会刮擦,在零件表面留下一层薄薄的胶体印记,导致二维视觉系统误判,产生不合格件。

鉴于上述二维检测的局限性,三维涂胶检测已逐渐成为行业趋势,种类繁多的三维传感技术应运而生。如:激光三角测量法、立体视觉、结构光测距方法、飞行时间法3D成像及激光干涉测量等。

其中,激光三角测量法最能满足实时在线连续高速成像的要求,但是胶枪周围空间的局限性以及喷涂方向的任意性,导致通用的单条激光线传感器不能满足检测需求。

一种解决方案是电动机驱动单条激光线来旋转跟踪喷嘴的轨迹,不过现代的涂胶过程速度可高达400~1000mm/s,在如此高速下,很难可靠保证电动机能充分快速地响应涂胶方向的突变。

另一种解决方案则是在喷嘴四周配置多条激光线(如科惠力三维涂胶检测系统),这种设计方案可以确保喷嘴任意方向均没有视觉盲区。


三维全视觉检测系统Predator3D

在涂胶应用中,涂胶的尺寸、形状、位置及质量对预防泄漏以及确保结构强度都极其重要。科惠力Predator3D涂胶在线智能三维全视觉检测系统不是依赖通过比较粘合剂同底材的颜色差异来进行分析,因此即便是二维视觉束手无策的黑胶黑底的情形,Predator3D都可以应付自如。Predator3D特别适用于汽车密封胶、结构胶等涂胶应用的胶宽、胶高的检测及测量要求,凭借其60mm/125mm/200mm的工作距离及紧凑的测头设计,Predator3D可以胜任其他涂胶检测设备不能完成的检测应用。


Predator3D结构设计

Predator3D检测系统采用高度集成式的单一系统设计,分别由四组成像单元/滤镜、四组激光和 i-Cite3D大数据快速处理PC机构成。如图1所示为机

械结构设计。Cite3D软件数据处理平台,如图2所示。


基于汽车用户需求的大数据分析软件系统可以统计每个工件的涂胶状态、3D全貌状态(包括体积信息)等,既可以按时间(天、月、季度及年等)分析,同时可以进行不同年的同月份比较,从而判断涂胶质量的稳定性,又可以按时间统计列表并基于温度变化而做出不同的对比报告,因此可以根据时间、温差变化等,由生产、工艺或质量部门人员据此分析、评判,进而优化涂胶工艺、精细化管理涂胶工艺流程。基于目前数字化工厂的发展趋势,此功能项会基于实际用户的需求进行定制化表格化开发。

产品特点

P r e d a t o r3D系统可在自动补胶、专业玻璃胶、动力总成胶、螺旋胶、点胶以及凹槽胶当中应用。

该产品具有以下特点:
可靠三维视觉成像,只需一次测量即可完成。Predator3D安装在喷嘴周围,通过喷嘴周围的四组三维高速激光成像单元360°无死角实时跟踪确认涂胶胶条的胶宽、胶高等三维信息,Predator3D在涂胶的同时进行检测,所以不会减缓生产速度。
易于集成。Predator3D原生支持Ethernet IP及Modbus TCP协议,能通过网关兼容各种涂胶设备及机器人的通信协议。
高可靠性。Predator3D使用了“ S h a r k ” 成像技术。“Shark”已经帮助客户完成数十亿零部件的检测,充分证明了这一技术的可靠性。Predator3D已被安装于一些全球性的大型车厂,用于检测涂胶质量。
坚固耐用。每一台Predator3D都加装了坚实的铝合金外壳并通过了碰撞测试。其IP65以上的防护等级可以确保防水泼溅、防尘并易于维护。
易于设置和培训。
适应多个涂胶轨迹,并可对涂胶分段进行质量控制。
多种机器人接口。
除涂胶宽度外,可获取更多涂胶质量信息,不受环境光影响。
玻璃胶专用软件分析运算系统。

在汽车涂胶检测中的应用

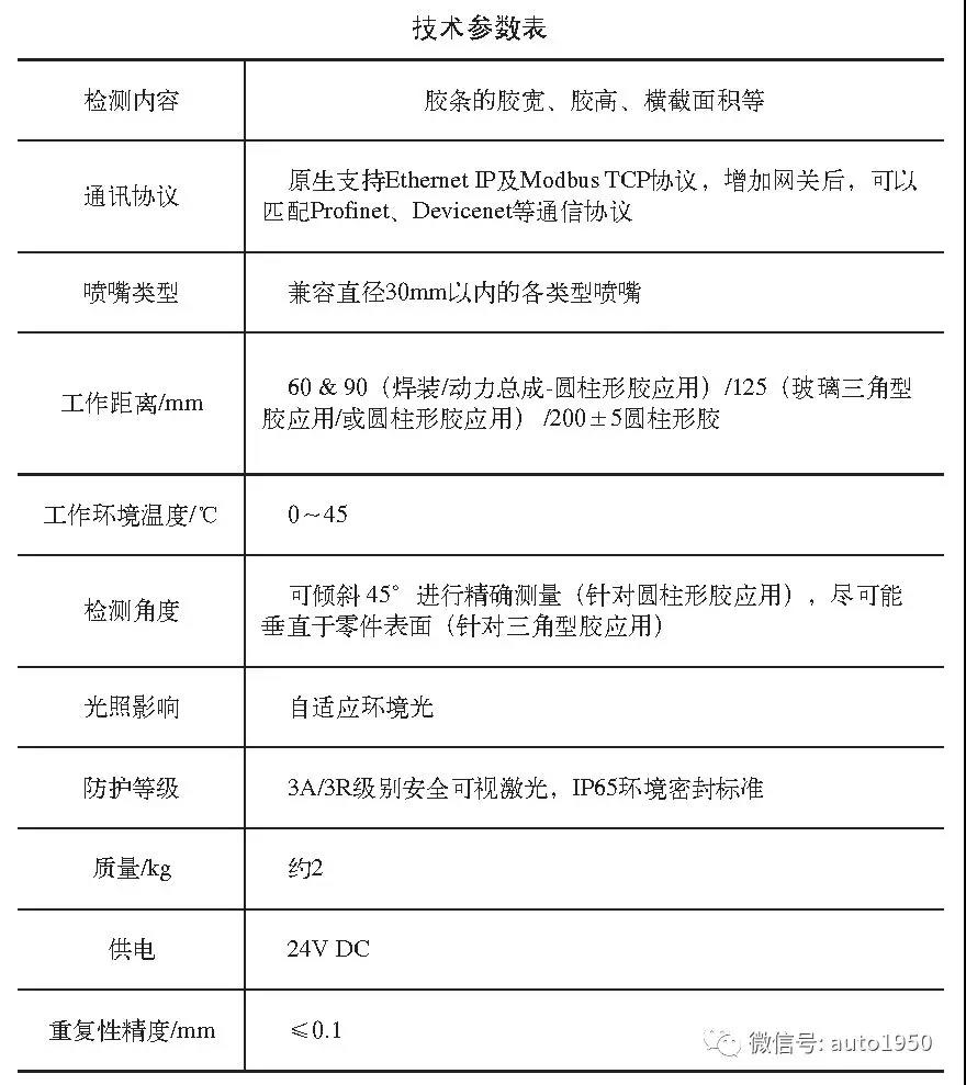
Predator3D系统应用参考以下技术参数表。

另外,Predator3D系统还可进行自动引导补胶:在现场生产节拍允许情况下,可以引导机器人/涂胶系统完成断胶区域的自动修补。

Predator3D系统还具有Z 高度方向距离恒定实时调节功能,即具备实时监测/调节涂胶系统,保持胶嘴底端与被涂胶物之间距离恒定的功能,从而也可保护针对平面/表面行进中的钣金件如有 异常凸起而导致胶枪杆碰撞而避免损坏。此功能实时高度信息传输至机器人或PLC时间在25ms以内,具体执行配合需要同时与现场机器人配合调试并优化完成。

以工作距离为例,60mm型号相机底面到涂胶枪嘴的距离应为69~79mm,如图3所示。集成效果如图4所示。

结语

基于Predator3D实时在线涂胶检测技术,产品研发人员就能直接设定与胶条功能特性相关的公差要求,制造工艺人员也能更好地控制生产过程以及优化涂胶工艺。当然,产品所需的安装空间小、与机器人及涂胶设备的兼容性高、对机器人编程复杂程度的增加小、涂胶速度改变的适配性高、数据可追溯性以及安装使用难易程度等也是三维实时在线涂胶检测技术实施时需要考虑的因素。随着通信和照相技术的发展,相信3D全视觉检测系统的应用会越来越广泛。

相关阅读: MFC转载

分享到:

声明: 本网站为冲压和钣金业内信息集合和展示平台,欢迎不同的声音和观点,为行业人士提供参考,文章并不代表MFC的观点。书面刊用本站及MFC《金属板材成形》的原创文章,必须获得MFC的书面授权;电子平台转载,则必须注明作者和出处,对于盗版、冒名和不注明出处等行为以及由此产生的负面后果,MFC保留追究的权利。

我来说两句(共0条评论,0人参与)注册 登录 |

  • 最新评论
    暂无评论

品牌展厅365天全天候线上展厅

推荐专题

  • 一周热点
  • 月点击榜
 

微信公众号

冲压钣金门户

扫描或搜索关注