当前位置:MFC金属板材成形网 > 正文

MFC推荐—混合动力汽车系统电路结构设计

2019-09-10 14:28:31 来源: 电动汽车产业链
收藏
导读:

近几十年来,资源短缺和环境保护成为世界汽车工业面临的两大挑战。石油资源短缺,汽车尾气对大气的污染日趋严重,因此,各国汽车工业都加大了研究和开发其它燃料汽车和电动汽车的力度。

1混合动力电动汽车系统结构

图1为串联式混合动力系统拓扑结构图,整个混合动力系统采用串联式结构,主要由能源供给系统、电气驱动系统和机械传动系统三大部分构成。能源供给系统由动力电池组、发动机-发电机机组组成;电气驱动系统由逆变器和电动机组成;机械传动系统将电动机的机械输出通过减速器送给驱动桥。整车系统采用can总线传输信息和命令,通讯介质采用屏蔽双绞线。

图1 串联式混合动力系统拓扑结构图

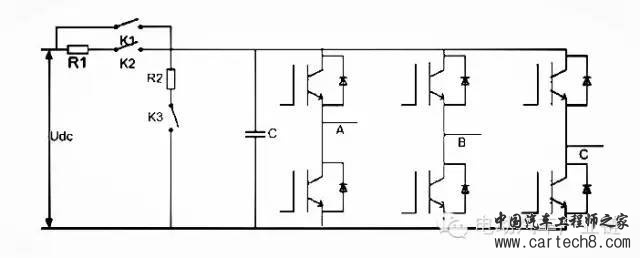
2电机驱动系统主电路结构

2.1主回路元件选择

图2 驱动系统主回路电路图

电机驱动系统主回路原理如图2所示,采用三相桥式逆变器,根据牵引电机的参数:额定功率50kw; 额定电流167a; 额定电压240v;额定频率200hz; 峰值频率400hz。功率器件可选600v/600a,开关频率10khz。

直流侧支撑电容采用4个3300μf的电解电容并联而成,并联在高压直流母线两端。由于直流侧电压udc=336v,所以支撑电容的耐压等级应高于336v,取450v。

3控制电路

3.1驱动系统控制部分设计

图3 电机驱动系统控制框图

图3为电机驱动系统控制框图,它由传感器测量与信号处理电路、控制板以及驱动板等组成。

电机控制电路分为电机电压控制电路(功率放大电路和H型双极驱动电路)和PWM脉宽调制电路。抗干扰电路和过、欠电压检测与保护电路已分别嵌入到了电机电压控制电路和PWM脉宽调制电路两大模块内 。

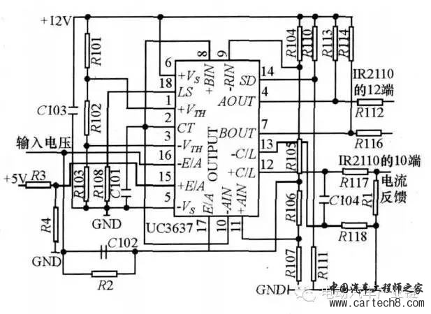
PWM脉宽调制电路

图4 PWM脉宽调制电路原理图

设计依据如下:UC3637的控制电压(16端)在±5V变化时,经UC3637内部比例放大器处理后的电压(即引脚9、11两端 )在2~8V之间变化且线性较好。

3.2H型双极功率电路

H型双极功率电路原理图如图5所示。它由4个大功率管VT1~VT4和2个新型双极续流二极管DV1、DV2构成 。

图5 H型双极功率电路原理图

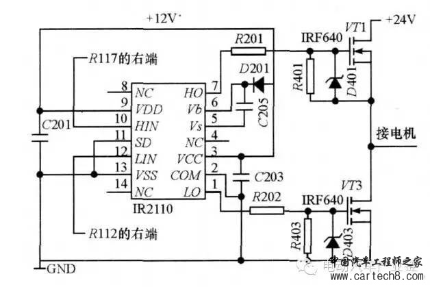
3.3IR2110功率放大电路设计

依据大功率管IRF640容量较小,承受反压能力较低的优点。采用4个大功率管作为功率驱动电路开关元件,同时用2个IR2110作为基极驱动器对称地驱动每侧大功率管IRF640, 如图6所示。图6是左侧IR2110功率放大电路原理图 。

图6 左侧IR2110功率放大电路原理图

IR2110功率放大电路主要由电容C205和二极管D201构成的自举电路来实现功率驱动。因此IR2110功率放大电路参数设计重点是自举电容和自举二极管的选取。

4电机的工作原理

控制电路性能可通过检测电机的性能好坏来评价。电机的性能试验通过混合动力电动汽车系统来实现,如图7中的虚线框所示。混合动力电动汽车系统控制方案为:和电机控制电压相对应的转速n1与转速传感器反馈转速n2之差的电压信号,经PID外环控制器后与角位移传感器反馈的角位移信号合成且经内环PI控制器后形成控制电压,来控制电机转动某个角度θ, 最后经发动机输出转速n。

图7混合动力电动汽车系统控制方案图

编辑点评

本文设计了一种新型混合动力电动汽车的电机控制电路,控制电路由电机电压控制电路和PWM脉宽调制电路构成。利用所设计的电机控制电路,进行了电机的线性度和助动转矩等性能试验。

相关阅读: 消息类文章

分享到:

声明: 本网站为冲压和钣金业内信息集合和展示平台,欢迎不同的声音和观点,为行业人士提供参考,文章并不代表MFC的观点。书面刊用本站及MFC《金属板材成形》的原创文章,必须获得MFC的书面授权;电子平台转载,则必须注明作者和出处,对于盗版、冒名和不注明出处等行为以及由此产生的负面后果,MFC保留追究的权利。

我来说两句(共0条评论,0人参与)注册 登录 |

  • 最新评论
    暂无评论

品牌展厅365天全天候线上展厅

推荐专题

  • 一周热点
  • 月点击榜
 

微信公众号

冲压钣金门户

扫描或搜索关注